yl23411永利英语专业本科培养方案(2016)



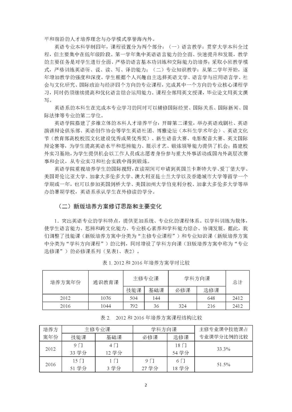
Copyright 中国·yl23411(永利)集团官网-Officialwebsite 版权所有. 地址:北京市海淀区西三环北路2号/19号    邮编:100089  Supported by BFSU ITC