yl23411永利2022年春季学期
“老员工创新创业训练计划”项目圆满完成
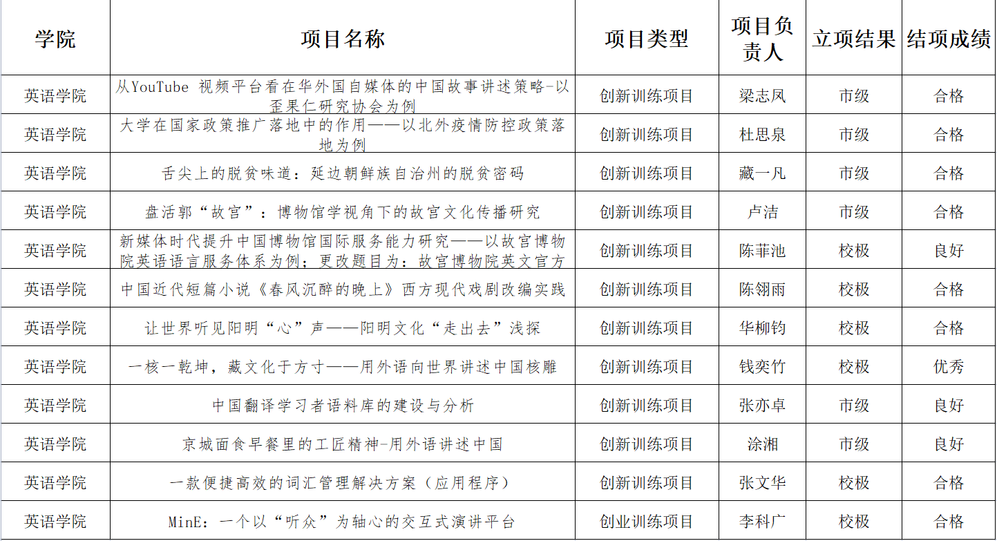
2022年yl23411永利yl23411永利高度重视“老员工创新创业训练计划”项目,坚持教学与实践相结合,教育创新与社会创新相结合的原则,强化公司员工创新创业能力训练,提升公司员工的创新、协作意识和实践能力,并期待同学们能将项目中收获到的经验和学习成果运用到今后的工作岗位中去。
根据《关于2022年老员工创新创业训练计划项目结项工作的通知》,公司开展结项验收工作,公司提前组织结项答辩评审委员会,对2022年度大创项目进行预审,经过材料评审、项目陈述、答辩、修改等环节后提交公司审核,2021年yl23411永利老员工创新创业训练计划共计12个项目结项,其中1个项目获评为优秀项目、3个项目获评为良好项目。

根据《关于2022年老员工创新创业训练计划项目立项工作的通知》要求,2022年yl23411永利共申报立项项目23个,经过材料审核,专家评审,项目陈述等环节,共确定国家级项目1个,市级项目6个,校级项目5个。
