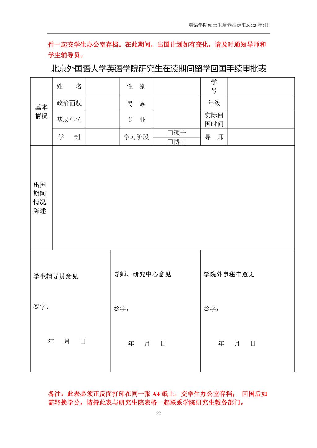
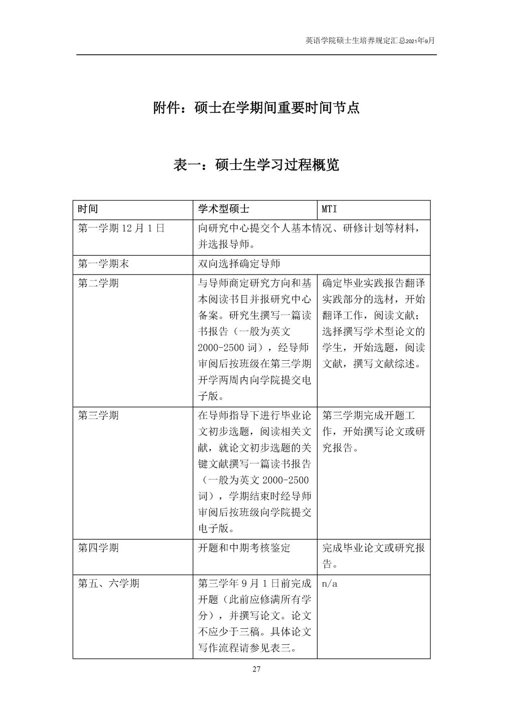
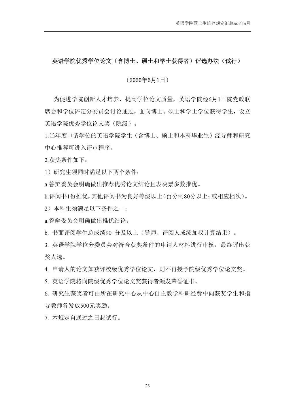
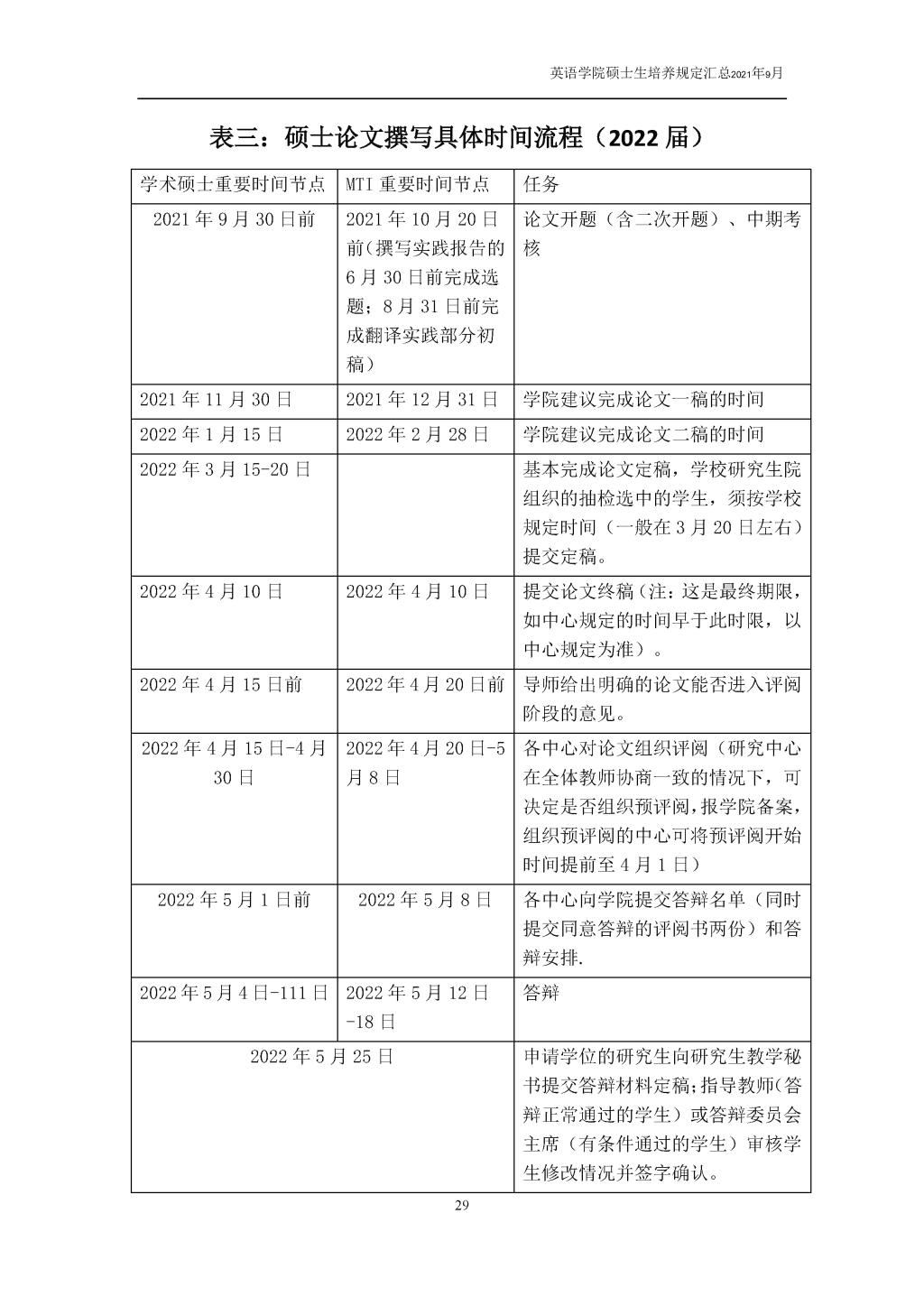
yl23411永利硕士生培养规定汇总(员工版)



Copyright 中国·yl23411(永利)集团官网-Officialwebsite 版权所有. 地址:北京市海淀区西三环北路2号/19号    邮编:100089  Supported by BFSU ITC